网站首页 2026美加墨世界杯 AC空压机 高清世界杯直播在哪看的 2026美加墨世界杯出线球队 空压机应用案列 国足能否进2026世界杯 2026美加墨世界杯比赛时间 联系我们

2026年的世界杯·世界杯男主持人空压机 0512-62910301

公司总部:苏州市高新区联港路 上海营销:上海市松江区宝胜路 工厂地址:无锡市新吴区长江路 电话咨询,会安排区域人员联系

工信部:还在用这些压缩机的,请立即淘汰!

作者: 高清世界杯直播在哪看的 时间:2021.09.07 浏览量:2709

文章转载于微信公众号“压缩机网”,如有侵权,请联系删除!

为落实《中华人民共和国节约能源法》和《工业节能管理办法》,持续推进工业绿色高质量发展,助力碳达峰碳中和目标的实现,近日,工信部下达2021年国家工业专项节能监察任务的通知。


根据通知,首批确定专项节能监察任务总量为3535家。其中,重点行业能耗专项监察3080家(含钢铁、水泥、电解铝行业阶梯电价政策执行专项监察),数据中心能效专项监察270家,2020年违规企业整改落实情况专项监察185家。

《通知》要求对照2020年重点工业行业综合督查检查中发现的问题和整改要求,进一步强化主体责任,完善工业节能监察体系,严格节能监察执法。按照专项监察工作手册,认真组织开展现场监察。

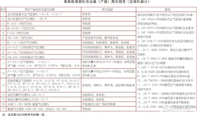
其中,《钢铁行业能耗专项监察工作手册》、《水泥行业能耗专项监察工作手册》、《电解铝行业能耗专项监察工作手册》均要求查阅企业主要用能设备台账,核实型号、数量、生产时间、安装位置、功率、运行状态等数据,现场查验与设备台账的一致性。根据《高耗能落后机电设备(产品)淘汰目录》(第一至四批)、《关于组织实施电机能效提升计划(2013-2015 年)的通知》(工信部联节〔2013〕226号)、《变压器能效提升计划(2021-2023年)》(工信厅联节〔2020〕69号)规定,确定在用电动机、风机、空压机、水泵、锅炉和变压器等用能设备属于淘汰类的明细清单(见表1)。


专项监察活动彰显了国家对提升工业能效和绿色发展水平的决心。空压机作为制造业的通用设备,在企业整体用电中,占据非常大的能源费用占比。在节能督察中,依据相关国家强制性能效标准,对变压器、电机、风机、空压机、泵等重点用能产品设备用户企业实施能效提升专项监察,核查设备台账,会同有关部门依法督促企业淘汰达不到强制性能效标准限定值的低效产品。

2016年以来,全国近2万人的节能监察队伍全面动员,累计监察高耗能企业已超过2万家,完成19个行业节能监察全覆盖,包括冶金行业中的钢铁、铁合金,有色金属行业中的铜、铝、铅、锌、镁、多晶硅等,建材行业中的水泥、平板玻璃、陶瓷,石化化工行业中的乙烯、合成氨、尿素、电石、焦化、烧碱、磷化工,以及造纸行业等。

作为工业企业能耗大的设备,空压机房节能改造大有可为。在我国,空压机每年用电量约占社会总发电量的9%,以2020年发电量计算:74170×9%=6675亿千瓦时(度)。


如通过采用一级能效等级空压机、压缩空气系统节能审计与改造、余热余压利用、合同能源管理等方式,将空压机的能源利用效率提升10%-15%,那么每年将节省600亿-1000亿度电。

需要淘汰的高耗能落后空压机产品型号目录↓


上一篇:有些90年代就入行的压缩机人,为什么现在还在换工作?
下一篇:空压机打不上气怎么修?
网站首页 2026美加墨世界杯比赛分布图 高清世界杯直播在哪看的 2026美加墨世界杯出线球队 2026美加墨世界杯比赛时间 2026美加墨世界杯 2026百年世界杯
Baidu
map